Vision. Strategy. Implementation. Insight. Impact.

Selected projects and previous roles

20+ Projects
2 Industries
100+ Stakeholders
6+ Years Experience

Work Projects

Analytics architecture

WHAT?

Designed analytics solutions from business needs, including data models, semantic layers, and Power BI reporting in Microsoft Fabric.

WHY?

To enable decision‑ready insights, explain complex impacts, and support scalable self‑service analytics.

MY CONTRIBUTION

  • Led needs analysis with business and IT to translate questions into data models.
  • Defined entities, relationships, and logic for semantic models and reporting.
  • Initiated and supported creation of new tables/views where needed.
  • Ensured data quality, consistency, and long‑term usability across initiatives.

TOOLS

  • Microsoft Fabric
  • SQL
  • Power BI
  • Data Modeling
  • Semantic Models
Analysplattform

WHAT?

Implemented Microsoft Fabric as the analytics platform with standardized data models and reporting.

WHY?

To enable scalable self‑service analytics and reduce reporting lead times.

MY CONTRIBUTION

  • Initiated and led the Fabric adoption for customer analytics, including executive alignment and funding.
  • Owned data and reporting requirements and helped design the customer data model.
  • Built core semantic models and structures in Fabric for scalable reporting.
  • Enabled standardized self‑service analytics and shorter reporting lead times.

TOOLS

  • SQL
  • Data Modeling
  • Data Warehouse
  • Azure Fabric
  • Power BI
Behavior analytics

WHAT?

Behavior and consumption analysis in Azure Fabric notebooks to understand how customers react to price and control signals.

WHY?

To track near‑real‑time customer response, measure the impact of price and communication changes, and support product decisions.

MY CONTRIBUTION

  • Analyzed historical consumption to identify customer patterns and reactions to price and control signals.
  • Tracked how different customer groups respond in near real‑time after price changes and communications.
  • Measured short‑ and long‑term behavior changes following tariff and communication updates.
  • Used historical + current data to model future customer behavior and segment impact.

TOOLS

  • Python
  • Azure Fabric Notebooks
  • Time‑Series Analysis
  • Behavior Analytics
Prediction and clustering

WHAT?

Prediction of energy consumption and clustering of customer behavior using PySpark in Fabric notebooks.

WHY?

To identify distinct customer behaviors and forecast peaks for tariff impact analysis.

MY CONTRIBUTION

  • Prepared and engineered features from hourly consumption data in PySpark.
  • Built clustering models and validated separation of customer groups.
  • Trained prediction models to identify peaks and abnormal behavior.

TOOLS

  • PySpark
  • Fabric Notebooks
  • Random Forest
  • Clustering
Marketing automation

WHAT?

Automated marketing reporting and follow‑ups using Power Automate, Microsoft Lists, and reporting templates.

WHY?

To reduce manual admin work and ensure consistent reporting cycles.

MY CONTRIBUTION

  • Designed flows connecting Lists, Planner, and reporting artifacts.
  • Defined data structure and automation logic for monthly updates.
  • Aligned stakeholders on handoffs, ownership, and reporting cadence.

TOOLS

  • Power Automate
  • Microsoft Lists
  • Process Automation
  • Reporting Ops
Information modeling

Photo: Unsplash

WHAT?

Customer segmentation and information modeling for analytics and communication.

WHY?

To improve targeting, data consistency, and decision‑making across systems.

MY CONTRIBUTION

  • Contributed to customer segmentation and information modeling for analytics, communication, and system development.
  • Translated business needs into a clear information model for analytics and reporting.

TOOLS

  • Customer Insights & Segmentation
  • Data Modeling
  • SQL
  • Stakeholder Engagement
Operational data

Photo: Unsplash

WHAT?

Operational data handling, customer logic, and rule‑based segmentation using Excel, VBA, and supporting tools.

WHY?

To enable correct targeting, reliable communication, and usable data for downstream analytics.

MY CONTRIBUTION

  • Built rules for customer selection, de‑duplication, and data quality checks.
  • Handled missing data with fallback logic to ensure robust classification.
  • Defined B2B contact logic to select correct address/email and avoid mis‑targeting.
  • Delivered operational lists for campaigns and stakeholder reporting.

TOOLS

  • Excel
  • VBA
  • SQL
  • Data Cleaning
  • Customer Logic
CRM migration rules

Photo: Unsplash

WHAT?

Led data quality ownership and migration rules for the upcoming CRM replacement, focused on cleaning, structuring, and validating data.

WHY?

To reduce migration risk, improve 360° customer views, and create better conditions for sales, follow‑up, and analytics.

MY CONTRIBUTION

  • Defined core information objects: customer, contact, case, appointment, facility, product links, and business deal.
  • Clarified critical distinctions between sales agreements vs billing/KIS agreements.
  • Mapped sources, keys, and relationships to support structured migration and quality checks.

TOOLS

  • Data Governance
  • CRM Data Mapping
  • SQL
NKI survey design

Photo: Unsplash

WHAT?

Designed recurring NKI measurements with segment, product, and audience‑specific questions.

WHY?

To track customer satisfaction over time and identify improvement priorities.

MY CONTRIBUTION

  • Defined survey structure and segmentation logic.
  • Aligned questions to products and target groups.
  • Supported reporting for internal follow‑up and planning.

TOOLS

  • Survey Design
  • Segmentation
  • Power BI
  • Netigate
  • Hotjar
  • Looker Studio
  • Piwik PRO
AI training session slides

WHAT?

Training sessions on AI chat tools (Copilot) for marketing teams, focused on practical use cases and safe adoption.

WHY?

To make AI a natural part of daily work, save time on routine tasks, and improve creative output.

MY CONTRIBUTION

  • Designed the agenda, exercises, and prompt‑writing framework.
  • Delivered hands‑on demos for content generation, summarization, and data insights.
  • Covered best practices on context, structure, tone, and safe usage.

TOOLS

  • Copilot
  • Prompt Design
  • Workshop Facilitation
  • Presentation
Strategic change leadership

Photo: Unsplash

WHAT?

Strategic process leadership during organizational change, including governance and IT strategy input.

WHY?

To align strategy, processes, and people during a major transformation.

MY CONTRIBUTION

  • Supported organizational design and change initiatives for employees.
  • Helped define process governance and follow‑up structures.
  • Contributed to IT strategy and decision support for leadership.

TOOLS

  • Strategic Planning
  • Change Leadership
  • Process Governance
  • Stakeholder Alignment
Requirements and procurement

WHAT?

Defined the requirements and user perspective for a full replacement of a legacy core business system.

WHY?

To create a clear procurement brief that reflected real user needs and future‑proofed operations.

MY CONTRIBUTION

  • Led requirements work from a process leader and customer perspective.
  • Delivered 300+ functional and non‑functional requirements.
  • Contributed to IT strategy input, decision support, and procurement documentation.

TOOLS

  • Requirements Gathering
  • User Perspective
  • Procurement Support
  • IT Strategy
Process change

WHAT?

Process change and facilitation across business and IT teams.

WHY?

To improve workflows, alignment, and cross‑team collaboration.

MY CONTRIBUTION

  • Facilitated process improvements and change management initiatives.
  • Supported cross‑functional teams in mapping workflows and clarifying responsibilities.
  • Improved communication between business and IT teams.

TOOLS

  • Process Improvement
  • Change Management
  • Workshop Facilitation
  • Stakeholder Engagement
External reporting

Photo: Unsplash

WHAT?

Produced internal and external reporting, statistics, and partner insights for communication and planning.

WHY?

To ensure accurate figures for press, website updates, and partner decision‑making.

MY CONTRIBUTION

  • Delivered validated numbers for press, internal updates, and public communication.
  • Prepared partner‑ready insights for planning and construction projects.
  • Built repeatable reporting outputs for stakeholders and leadership.

TOOLS

  • Power BI
  • Excel
  • SQL
  • VBA
Behavioral insights mentorship

Photo: Unsplash

WHAT?

Mentored a behavioral science student on a staff well‑being and change‑readiness survey during organizational change.

WHY?

To understand how employees experienced change and identify areas for supportive leadership actions.

MY CONTRIBUTION

  • Supported survey design, interview approach, and analysis framing.
  • Helped connect findings to leadership and change management needs.
  • Provided guidance and feedback throughout the project.

TOOLS

  • Change Management
  • Survey Design
  • Mentorship
  • Leadership Support
Antura implementation support

WHAT?

Supported the implementation of Antura, a project, portfolio, and resource management system.

WHY?

To ensure a structured rollout with realistic budgeting and clear processes for how the tool would be used.

MY CONTRIBUTION

  • Helped define implementation structure and timelines.
  • Contributed to budget planning and scope alignment.
  • Mapped how the system would be used in day‑to‑day processes.

TOOLS

  • Antura
  • Process Design
  • Budget Planning
  • Implementation Support

Personal Projects

Portfolio site

WHAT?

Personal portfolio site showcasing projects, skills, and experience.

WHY?

To present work clearly, highlight impact, and keep my professional profile up to date.

MY CONTRIBUTION

  • Designed the structure, content, and visual layout.
  • Built and refined the UI and interactions.
  • Deployed and maintained the site.

TOOLS

  • HTML
  • CSS
  • JavaScript
  • Netlify
  • Custom Domain

WHAT?

Interactive game project created as part of coursework at Jensen Education.

WHY?

To practice game logic, UI behavior, and interaction design.

MY CONTRIBUTION

  • Built core game logic and UI flow.
  • Implemented interactions and state handling.
  • Packaged and presented the project.

TOOLS

  • HTML
  • CSS
  • JavaScript
  • C#
  • .NET
Address book app

Photo: Unsplash

WHAT?

Group-built address book application with CRUD, search, and file storage.

WHY?

To practice file-based persistence and UI workflow in a desktop app.

MY CONTRIBUTION

  • Implemented contact management flow and validation.
  • Contributed to UI structure and file I/O logic.

TOOLS

  • C#
  • .NET
  • Avalonia UI
  • File I/O
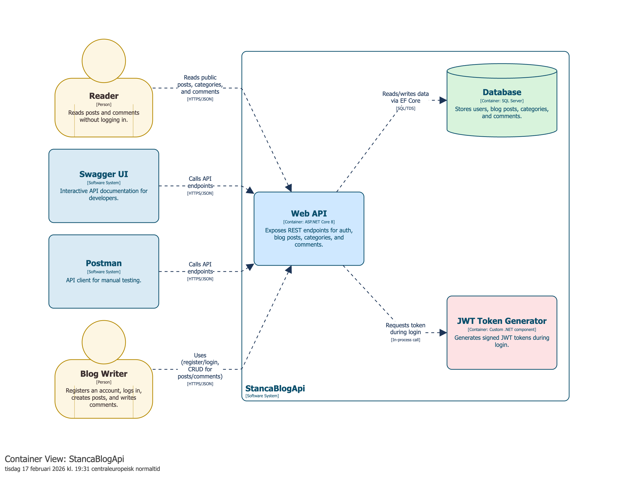
Blog API

WHAT?

ASP.NET Core Web API for a blog community with authentication and CRUD for posts and comments.

WHY?

To demonstrate API design, authentication, and clean architecture in .NET.

MY CONTRIBUTION

  • Built endpoints, services, and repository layer.
  • Implemented JWT auth and Swagger documentation.

TOOLS

  • C#
  • ASP.NET Core
  • EF Core
  • SQL Server
  • JWT
  • Swagger
  • Postman
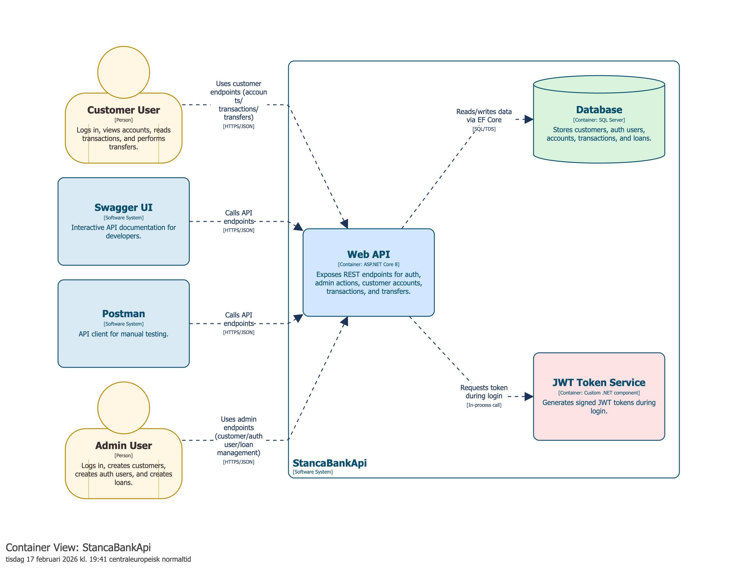
Bank API

WHAT?

ASP.NET Web API for a bank assignment with roles, accounts, and transactions.

WHY?

To implement authentication, role‑based access, and domain logic in a clean API.

MY CONTRIBUTION

  • Built API endpoints and service layer.
  • Implemented JWT auth and validation rules.

TOOLS

  • C#
  • ASP.NET Web API
  • EF Core
  • SQL Server
  • JWT
  • Swagger
  • Postman
Blackjack game

WHAT?

Simple web‑based Blackjack game built with Python and Flask.

WHY?

To practice backend logic, session handling, and templating for web apps.

MY CONTRIBUTION

  • Implemented game logic and user flow.
  • Built Flask routes and Jinja2 templates.

TOOLS

  • Python
  • Flask
  • Jinja2
  • HTML

Previous Work

Customer & Market Analyst

Göteborg Energi AB · 2024-07 – 2026-02

  • Trusted analyst working close to business, IT, and leadership in a complex, data-heavy organization.
  • The role focused on creating structure, clarity, and decision support across analytics, customer insights, and change initiatives, often acting as a bridge between strategic questions and practical implementation.
Customer Segmentation Analytics & Decision Business & IT Alignment BI & Automation AI Training

Market Analyst & Process Leader

Boplats Göteborg AB · 2020-06 – 2024-06

  • Key contributor during a period of organizational change, with responsibility for process leadership, analysis, and strategic follow-up.
  • The role combined long-term planning with hands-on collaboration across teams, supporting leadership with insights, structure, and governance while keeping user and business needs in focus.
Process Leadership Market Analysis Change Support Strategy & governance

References

I understood that you’ll be leaving GE, which is so sad to hear!! You truly contribute so much to the company!!But of course, it’s always right to follow your heart and to work with and develop what you’re most passionate about 👍🥰 Absolutely the right choice, Patricia!! You should follow what inspires and challenges you!!I also know how hard you’ve been working and fighting for this.It has been such a pleasure and truly inspiring to work with you!!.

Marie, Segment Lead, GÖTEBORG ENERGI

You were fantastic from the very beginning when you came to Boplats. Attitude, mindset, and commitment. I have had the chance to see you grow and experienced you as a wonderful and smart person with a great deal of warmth and wisdom. An unbeatable mix! 😉

CAMILLA, MARKNADSANSVARIG, BOPLATS GÖTEBORG

I heard that you were going to leave. I think that’s a shame, since I quickly noticed that you really have a good grasp of the situation!

ANDERS, GRUNDARE, DEVISOR